
Using Manufacturer Support: Who Qualifies and How to Apply
The advent of GLP-1 receptor agonists like semaglutide has revolutionized treatment for type 2 diabetes and obesity, but their high cost can create significant barriers to access. For many patients, the manufacturer's support programs are the most reliable path to obtaining these medications.
Navigating the eligibility criteria and application processes for these programs is an essential skill for healthcare financial counsellors, providers, and patients. This article provides a comprehensive guide to Novo Nordisk's three primary support pathways, detailing who qualifies for each and how to successfully apply, ensuring you can confidently navigate the financial aspect of this critical treatment.

Key Takeaways
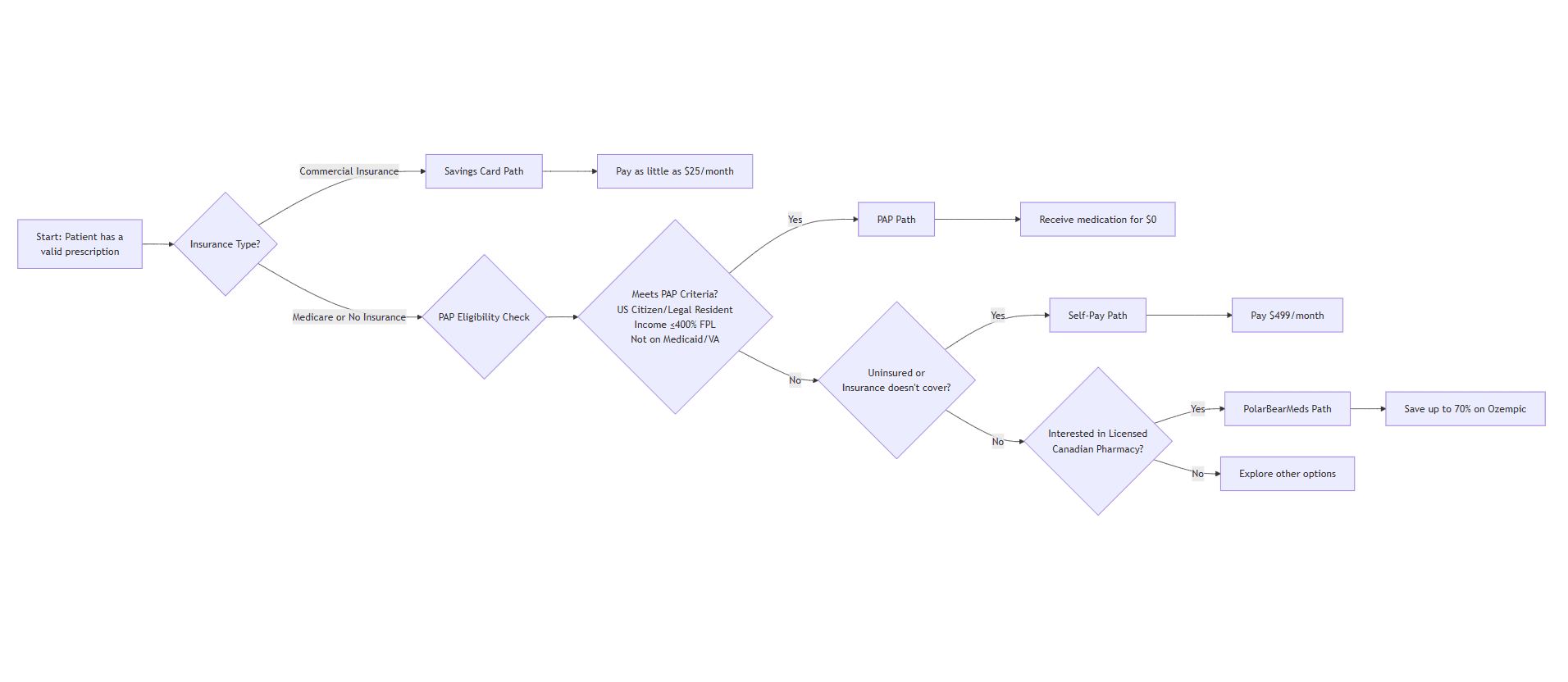
- The NovoCare Savings Card can reduce the monthly co-pay to as little as $25, but is exclusively for patients with commercial insurance and strictly excludes all government program beneficiaries.
- The Patient Assistance Program (PAP) provides medication at no cost to qualifying patients who are uninsured or have Medicare, with a household income at or below 400% of the Federal Poverty Level (FPL).
- Uninsured patients or those choosing to bypass their insurance can access Ozempic for a reduced cash price of $499 per month through a specific manufacturer program.
- A valid prescription is a non-negotiable requirement for all support programs, and the medication must be used for an FDA-approved indication.
- Understanding the common exclusions, particularly regarding government insurance and income verification, is critical to avoiding application denials and delays.
NovoCare Savings Card: The Commercial Insurance Path to Lower Co-pays
The NovoCare Savings Card is a copay assistance tool designed to reduce out-of-pocket costs for patients who have commercial health insurance that covers Ozempic. This program is not a discount on the cash price but a subsidy that is processed through the pharmacy at the point of sale.
For eligible patients, this card can cap the monthly out-of-pocket cost for a 1-month, 2-month, or 3-month supply of Ozempic at just $25 . The offer is subject to a maximum savings limit—up to $100 for a 1-month supply, $200 for a 2-month supply, and $300 for a 3-month supply—and is valid for up to 48 months from the date of enrollment .
It is crucial to understand that this program is managed by the manufacturer not as health insurance, but as a subsidy to help commercially insured patients afford their medication. The savings are intended by Novo Nordisk to be credited toward patient out-of-pocket obligations, including copayments, coinsurance, and deductibles .
Eligibility and Key Exclusions for the Savings Card (The Government Program Bar)
The eligibility criteria for the Savings Card are specific and contain a major, non-negotiable exclusion. The following table outlines the core requirements and the critical restrictions.
| Eligibility Criteria | Key Exclusions |
|---|---|
| Valid prescription for Ozempic | Enrolled in any federal or state healthcare program (e.g., Medicare, Medicaid, VA, DOD, TRICARE) |
| Commercial/private insurance that covers Ozempic | Medicare-eligible and enrolled in an Employer Group Waiver Plan (EGWP) or government-subsidized retiree drug plan |
| U.S. resident | Where prohibited by law (e.g., Massachusetts restrictions may apply), Cannot use the card even if a government beneficiary elects to be processed as a self-paying patient |
← Swipe to see more →
This "government program bar" is the most common reason for disqualification. Patients enrolled in the Federal Employees Health Benefits (FEHB) Program, Affordable Care Act (Health Exchange) Plans, or state employee plans are not considered government program beneficiaries for this purpose and therefore are eligible for the savings card .
The Novo Nordisk Patient Assistance Program (PAP): Criteria for Free Medication
For patients who cannot use the savings card due to their insurance status, Novo Nordisk offers a separate safety net: the Patient Assistance Program (PAP). This program is designed for those with the greatest financial need and provides a 120-day supply of medication at no cost to the patient. There is no registration charge or monthly fee for participating.
The PAP serves as a last-resort option. To be eligible in 2025, a patient must meet all of the following criteria :
- Insurance Status: Must be uninsured or have Medicare. Patients with any private or commercial insurance are not eligible.
- Citizenship: Must be a U.S. citizen or legal resident.
- Government Program Eligibility: Must not be enrolled in or qualify for any other federal, state, or government program, such as Medicaid, the Low-Income Subsidy (LIS/Extra Help), or Veterans Affairs (VA) Benefits. Patients eligible for Medicaid must sign a declaration stating they are not enrolled in and do not plan to enroll in it.
- Income: Must have a total household income at or below 400% of the Federal Poverty Level (FPL).
Understanding PAP Income Requirements (FPL Guidelines and Proof of Need)
The 400% FPL income threshold is the cornerstone of PAP eligibility. The Federal Poverty Level is updated annually by the U.S. Department of Health and Human Services and varies based on household size and location.
For example, in 2024, 400% of the FPL for a single-person household in the contiguous U.S. was approximately $60,240 per year. Applicants should visit the NeedyMeds website, which is referenced by Novo Nordisk, for the most current FPL guidelines.
To verify income, Novo Nordisk primarily uses electronic verification. However, applicants should be prepared to provide proof of income if the electronic results are disputed or unavailable. Acceptable documents include :
- The two most current paycheck stubs for all working household members.
- The prior year's federal Individual Income Tax Return (Form 1040).
- Social Security income statements, pension statements, W-2 forms, or 1099 forms.
- Unemployment benefit statements.
The Self-Pay Option: How Uninsured Patients Qualify for the $499 Price
Recognizing the need for an option for those who are uninsured or whose insurance does not cover Ozempic, Novo Nordisk offers a flat-rate self-pay program. This allows eligible patients to purchase Ozempic for $499 per month, a significant reduction from the list price . This offer is also valid for up to 48 months .
It is critical to understand the implications of using this option. When you use the $499 offer, the prescription is processed outside of your insurance plan. This means the payment will not count toward your insurance deductible and cannot be applied to your annual maximum out-of-pocket limit . Furthermore, by using this offer, you agree not to seek reimbursement from any insurance plan for this out-of-pocket cost .
Who is this option for?
- Uninsured patients.
- Commercially insured patients whose plan does not cover Ozempic.
- Commercially insured patients with Ozempic coverage who choose to opt-out of using their insurance for the prescription.
Who is excluded?
- Government beneficiaries (e.g., Medicare, Medicaid) are excluded from this offer, even if they elect to pay outside of their insurance .
This $499 price is available directly through Novo Nordisk's NovoCare Pharmacy and is also offered through major retail partners like CVS, Walmart, and Costco, making it widely accessible .
Step-by-Step Application: Getting Started with Novo Nordisk Support Programs
Applying for the correct program is a structured process. The following flowchart helps determine the right path based on a patient's insurance status.

Once the appropriate program is identified, follow these application steps:
- Obtain a Valid Prescription: All programs require a current prescription from a licensed healthcare provider. The prescription must be for an FDA-approved indication .
- Gather Documentation:
- For the Savings Card: Have your commercial insurance information ready.
- For the PAP: Collect proof of income, proof of U.S. citizenship or residency, and your healthcare provider's contact information.
- Apply:
- Savings Card: The fastest method is to activate or request a card online at the official Ozempic website .
- PAP: Apply online via the NovoCare website (not available for Maine or Minnesota residents) or by paper application. The online process will prompt you for your provider's email address, and the form will be sent to them to complete their sections .
- Provider Submission (for PAP): Your healthcare provider must complete the "Prescriber and Rx" sections of the PAP application and submit it, along with proof of income, via fax to 1-866-441-4190 or by mail to Novo Nordisk Inc., PO Box 370, Somerville, NJ 08876 .
- Await Decision and Shipment:
- PAP applications with complete documentation are typically processed within 2 business days .
- If approved, the medication is shipped to your healthcare provider's office (not your home or a local pharmacy) within 10-14 business days .
Avoid Penalties / Common Mistakes
- Misrepresenting Insurance Status: Certifying that you are not a government program beneficiary when you are enrolled in Medicare or Medicaid is a violation of the program terms and can result in revocation of benefits .
- Incomplete PAP Applications: Missing information, an unsigned application, or failure to include required proof of income are primary causes of processing delays .
- Missing State-Specific Rules: Residents of Maine and Minnesota cannot use the online PAP application and must submit paper forms. Massachusetts residents should verify the Savings Card's availability based on state law .
- Ignoring Renewal Deadlines: PAP approvals are not permanent. Uninsured patients are enrolled for 12 months, and Medicare patients for a calendar year. Reapplication is necessary before the enrollment period ends .
Frequently Asked Questions
No. The terms and conditions explicitly state that patients enrolled in Medicare, Medicaid, VA, DOD, TRICARE, or any similar federal or state healthcare program are not eligible for the manufacturer's savings card, even if they choose to be processed as self-paying.
For qualifying low-income, uninsured individuals, the Novo Nordisk Patient Assistance Program (PAP) is the cheapest option, providing the medication for free. For those who don't qualify for PAP, the manufacturer's direct $499 cash price is the next most affordable official route.
If a PAP application is submitted with all supporting documentation and required fields completed, it will be processed within 2 business days. Any missing information may cause a delay. After approval, medication typically arrives at the prescriber's office within 10-14 business days.
You may be eligible for the self-pay offer of $499 per month. This program is designed for patients with commercial insurance that does not cover Ozempic, as well as for the uninsured.
Yes. A valid prescription from a licensed healthcare provider is a non-negotiable requirement for the Savings Card, the PAP, and the $499 self-pay offer .



